浙江金象科技有限公司--2025年质量诚信报告

2025-10-15 3:02:01    浏览:1923

地址:浙江省东阳市长松岗功能区广福东街1199号金象科技B区 备案号:浙ICP备11051556号-1 版权所有 2012-2027

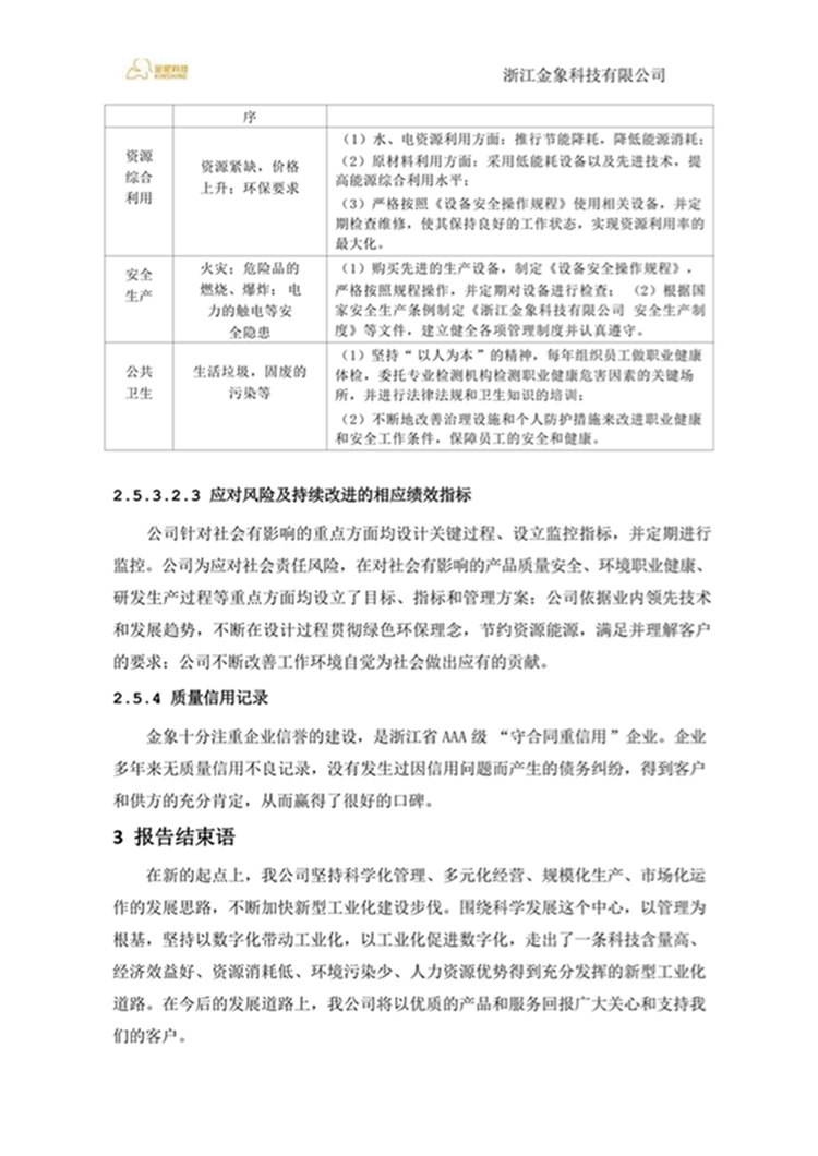
公安备案号:浙公网安备33078302100746号   技术支持:LANXUAN